In diesem Kapitel werden Handlungsmöglichkeiten, Verfahrensfragen und mögliche Klagen gegen das besondere Kirchgeld v.a. für Betroffene dargestellt.
Damit sollen zunächst die persönliche Entscheidungsfindung und sodann evtl. einzuleitende Schritte unterstützt und erleichtert werden.
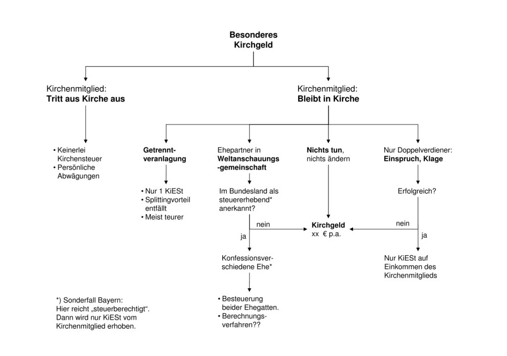
Die Handlungsmöglichkeiten sind endlich:
- Gestaltung der Fallkonstellation:
- Aus der Kirche austreten. Einfach, am billigsten.
- Getrenntveranlagung. Ist meist teurer als das besondere Kirchgeld.
- Der kirchenfremde Ehepartner tritt in eine anerkannte steuererhebende religiöse o.ä. Gemeinschaft ein.
Nur begrenzt machbar. - Man wird Doppelverdiener durch ein eigenes Einkommen des Kirchenmitglieds, damit man klagen kann.
- Einspruch und Klage.
Nur bei einem eigenen Einkommen realistisch; für das einkommenslose Kirchenmitglied aussichtslos. - Nichts ändern und zahlen. Macht über die Jahre hinweg x €.
Grafiken und Tabellen geben eine Orientierung zu den finanziellen Effekten des besonderen Kirchgeldes bei Doppelverdienern.
Für Betroffene dürften zwei Mustereinsprüche sowie eine Klageskizze zum besonderen Kirchgeld für Doppelverdieren am interessantesten sein.
Für Anwälte mögen die Anregungen zur Klagebegründung sowie der eine oder andere Tipp zu den Spezifika bei Verfahren zum besonderen Kirchgeld hilfreich sein.
Ergänzend werden weitergehende Überlegungen im Hinblick auf die Akteure angestellt (Amtspflichtverletzung, Rechtsbeugung, Betrug).
Inhaltsverzeichnis:
1. Gestaltung der Fallkonstellation
1.2 Eintritt in eine Weltanschauungsgemeinschaft
2.1.1 Lohnsteuerjahresausgleich
2.1.2 Einzel- oder Zusammenveranlagung
2.3 Mustereinspruch besonderes Kirchgeld
2.3.1 Zum Konzept des Einspruchs
2.3.2 Mustereinspruch Version 1
2.3.3 Mustereinspruch Version 2
2.3.4 Mustereinspruch Version 3
3. Finanzgerichtliches Verfahren
3.2 Vorgehen, Aufwand und Kosten
3.3 Entscheidung des Finanzgerichts
4.1 Klage gegen das besondere Kirchgeld grundsätzlich
4.1.1 Beispiel: Gleichbehandlung nach Veranlagungsart
4.1.2 Beispiel: Kirchgeld wegen Konfessionslosigkeit des Ehegatten
4.2 Klage gegen die Umstellung auf „steuererhebend“
4.3 Klage gegen Kirchgeld bei Doppelverdienern
4.4 Klagebegründung für Doppelverdiener
………………………………………..
Impressum und Datenschutzerklärung: https://kirchgeld-klage.info/impressum/

Kleiner Hinweis: Die Links zu 1.x sind kaputt, sowohl oben als auch über „nächste Seite“. Bei den Links fehlt der Bindestrich nach der Zahl.
Danke. Müsste nun funktionieren.
Vielen Dank für die gründliche Zusammenfassung!
We stehen die Chancen bei Eintritt in eine Gemeinschaft die als Körperschaft des öffentlichen Rechts in Bayern anerkannt ist? Bei glaubensverschiedener Ehe (Kirchen Mitglied ist Evangelisch mit eigenem Einkommen). Oder wird man dann bei Zusamnenveranlagung doch wieder ähnlich hoch besteuert wie für beide als Kirchenmitglied. Die Körperschaften selbst geben an, dass diesem Fall das besondere Kirchgeld nicht herangezogen wird? Ihre Grafik auf dieser Seite interpretiere ich anders? Was ist mit dem Satz „kaum noch realistisch“ im 4.Bullet bei Handlungsmöglichkeiten gemeint?
@ Rainer:
In diesem Einstieg zu IV. wird nur ein erster grober Überblick gegeben. Im Abschnitt IV 1.2 stehen die Dinge genauer. Knackpunkt ist, dass die betreffende Weltanschauungsgemeinschaft auch im Wohnsitzbundesland anerkannt sein muss, und zwar als „steuererhebend“. Das war, als ich das letzte Mal die Dinge recherchiert habe, nirgendwo der Fall. Ausnahme Bayern: Bayern verlangt in seinem KiStG nur „steuerberechtigt“, daher wirkt eine Mitgliedschaft im bfg befreiend gegen das besondere Kirchgeld, aber nur, wenn man in Bayern wohnt. Bei allen anderen Konstellationen würde ich zu äußerster Vorsicht raten. Daher „kaum realistisch“. Bitte Abschnitt IV 1.2 lesen, und dann ggf. nochmals über die angegebene E-Mail-Adresse konkret fragen.
Ansonsten ist es eben so: Wenn beide Ehepartner einer steuererhebenden Religionsgemeinschaft o.ä. angehören, gelten sie als konfessionsverschiedene Ehe. Näheres in Abschnitt IV 1.2.